首页
关于我们
公司简介
企业文化
资质荣誉
发展历程
招贤纳士
可持续发展
产品中心
应用案例
国家战略
供电系统
公共事业
战略合作
企业单位
商用事业
民用事业
新能源
服务支持
联系我们
售后服务
营销网络
科技创新
视频中心
公司宣传
产品视频
新闻动态
下载中心
名称
描述
内容
当前位置:
首页
>>
新闻动态
>>
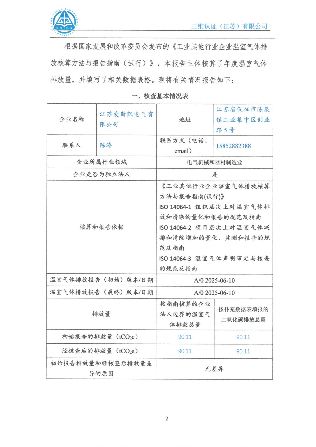
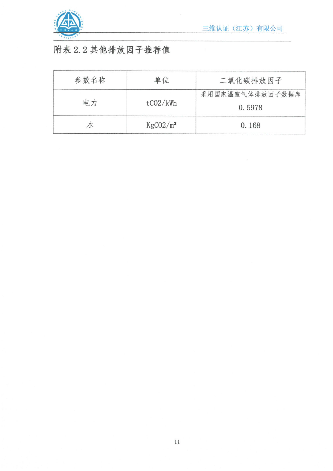
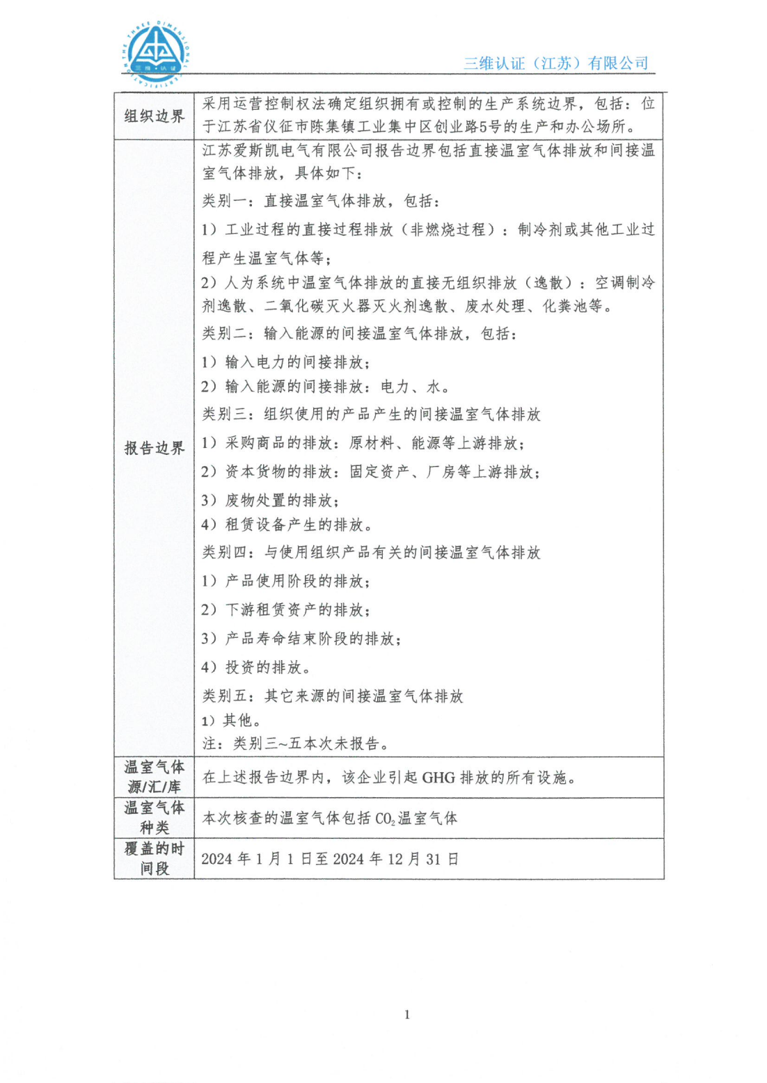
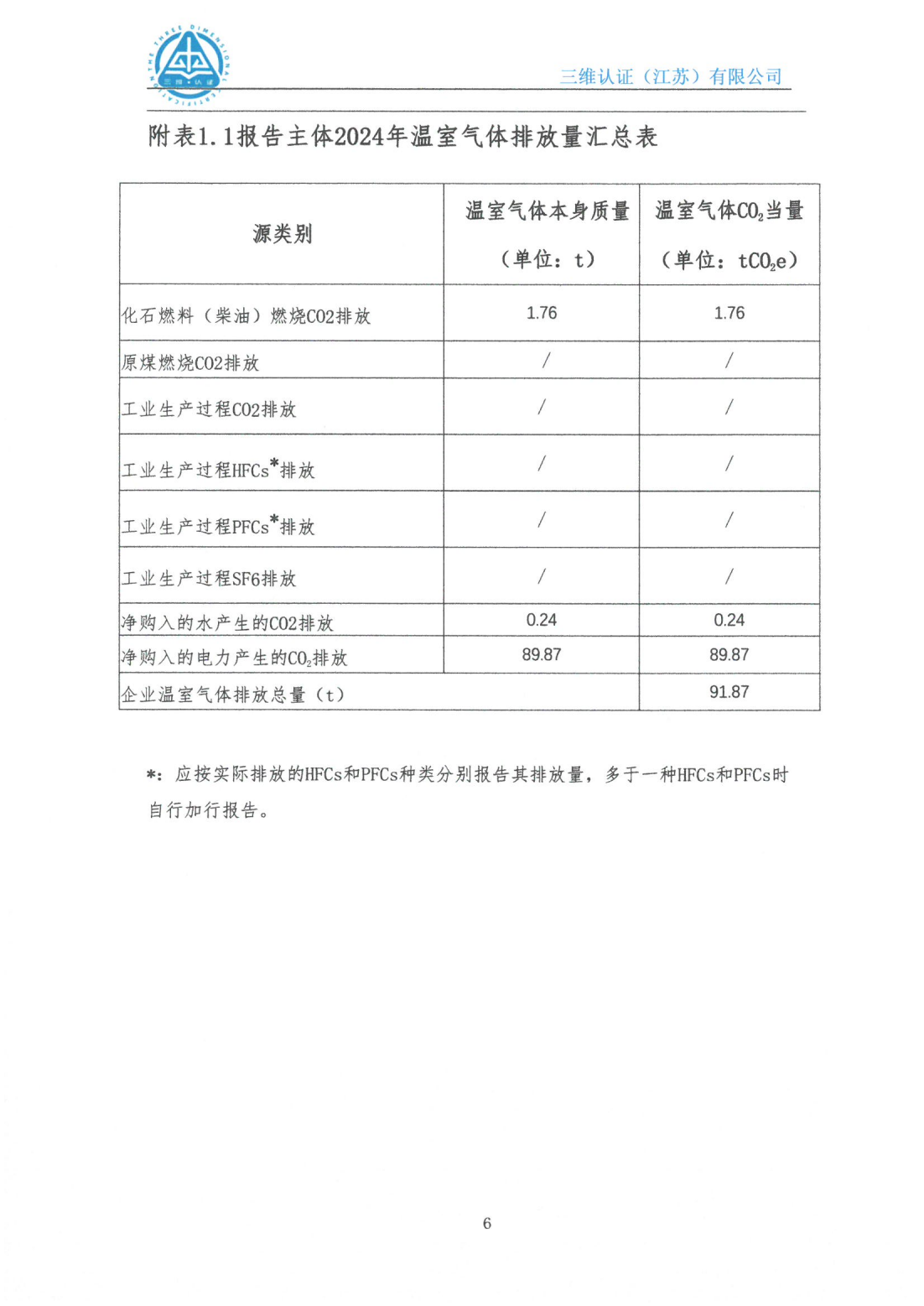
江苏爱斯凯电气温室气体核查报告
江苏爱斯凯电气温室气体核查报告
来源:
|
作者:
aisikai
|
发布时间:
253天前
|
375
次浏览
|
🔊
点击朗读正文
❚❚
▶
|
分享到:
上一篇:
江苏爱斯凯电气温室气......
下一篇:
江苏爱斯凯电气有限公......